行动背景:437bwin必赢国际始终坚持将毕业设计(论文)环节作为严把毕业生出口质量的重要环节。在抗击疫情期间,调研无法开展、实习被迫终止、见面指导改为网络指导等异常情况突发。为确保线上与线下指导的同质等效和质量提升,437bwin必赢国际物流专业的全体老师在公司和公司的统一部署下,在学科与专业负责人的带领下,优化设计(论文)任务、依托科研实践、加强在线指导、加大中期检查和整改力度,展开了系列行动,稳固提升了毕业设计(论文)的质量。
(一) 提前谋划,细致严格,筑牢质量保障环节
2020年,437bwin必赢国际物流类本科毕业班员工共有149名(包括:物流工程专业92名、物流管理专业57名),遴选毕业设计与毕业论文指导教师30人。按照惯例,已于2019年末完成选题和初期指导。论文类和设计类选题比例约为1:1,科研与生产实践类选题占到近30%。
2月15日,公司发布了《关于做好 2020 年春季学期开学阶段本科教学有关工作的通知》(西交校教【2020】25号)和《437bwin必赢国际关于加强疫情防控、保障2020届本科毕业设计(论文)质量的工作方案》,明确毕业设计(论文)指导工作于2月24日与公司线上教学同步开始,要求指导教师充分利用网络进行在线远程指导,每周指导时间不少于一次。公司和物流工程系、物流管理系立即做了一对一通知和具体安排,确保每一位老师、每一位同学的工作到位。



图1437bwin必赢国际及437bwin必赢国际毕业设计(论文)中期检查文件和组织过程
针对疫情带来的文献资料和数据收集难,特别是现场调研无法开展对科研类、实践类、工程设计类选题带来的影响,指导教师及时采取更换选题、适当调整设计内容、变更技术路线、提供历史资料数据等措施,保证背景材料与数据的支撑,确保设计与论文的开展。全体指导教师采取每周定时指导、小组在线会议、线上一对一指导等多种形式,实现选题员工的日常指导100%全覆盖,指导教师每周人均投入指导时间大大超过往届。例如:突如其来的疫情让家处武汉的物流工程毕业班员工张雅睿同学对毕业论文能否顺利完成产生了担忧。指导教师王坤副教授,首先经过微信交谈进行心理安抚,增强了该员工的信心,随后有针对性地建立了包括在线交流沟通、进展情况记录、资源分享等内容的论文指导工作机制,确保了该员工以及本组所有同学的毕业设计(论文)的进度和质量。
4月14日-16日期间,物流类专业共组成了2个校级抽样检查专家组、7个院级检查专家组开展毕业设计和论文的中期视频答辩检查。本届毕业设计(论文)中期检查,校级抽样率为13.4%,远高于一般年度的抽样率(5%-9%);院级检查保持了100%全覆盖的传统。通过认真审核论文和设计任务书执行情况、完成进度、线上指导及日志填写情况,以及存在问题,专家组给出了600余条具体修改意见。据统计:本次共有131名同学顺利通过中期检查(占比88%),限期整改18人(占比12%),检查中发现了许多严格要求的实例,如易海燕副教授为防止远程指导易造成员工懈怠和放松的情况,对多位员工提出了整改建议,并对个别基础较弱、撰写有实际困难的同学,进行了细致的跟踪指导。

图2物流专业校级抽样名单






图3教师指导和视频答辩过程
(二)依托科研基础与实验平台弥补疫情带来的实践环节缺失的影响
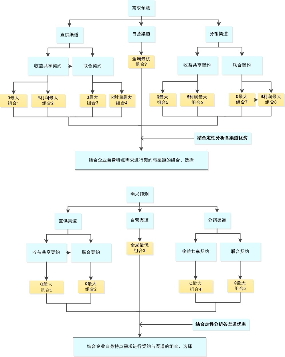
突如其来的疫情造成了毕业班同学无法深入现场、深入企业开展调研,部分教师利用和依托科研项目相关资料以及各类学科竞赛素材等,充实选题背景和研究内容,使员工感知经济社会和科学技术的发展,深入理解选题与目标。如:教指委副主任委员、物流学科负责人张锦教授,借助四川省科技厅重点研发计划项目,指导员工开展“铁路无轨站的选址与配送路径优化”研究;蹇明教授依托国家社科基金指导员工开展“基于产品成长期的供应链契约设计”研究;李国旗副教授依托四川省科技厅应用基础研究课题指导员工开展“基于城际货运联系的城市网络特征分析”选题研究;郭波老师依托“马钢杯”第六届全国老员工物流设计大赛案例指导员工开展“马钢港口汽运方案规划”研究等。



图4物流专业毕业论文初步成果
同时,在疫情爆发前,指导老师们积极依托实验平台和实验设备补充现场数据,充分发挥学科实验平台和专业实验室的技术优势,实景化研究场景,为疫情期间无法实地现场调研打下了良好的实验基础。如:张锦教授指导员工依托实验室的KUKA机械臂开展基于视角识别的抓取路径优化与设计;王坤副教授指导员工依托本专业的智能堆垛系统开展基于机器人的移动订单拣选系统(Robotic Mobile Fulfillment System,简称RMFS)的走行时间和储存策略研究;崔异老师依托实验室技术系统指导同学研究配送中心多仓取货解决方案设计等。

图5张锦教授在选题初期指导同学调研实验设备
(三)校院协同、师生齐心、家校努力,确保毕业设计(论文)质量稳中有升
集团与公司始终秉持437bwin必赢国际的“双严”传统,437bwin必赢国际物流专业全体教师坚守务真求实的治学精神、严谨严格的责任心,影响员工、感染员工、严格要求员工。远在网络另一端的毕业班全体同学在疫情中不忘追求知识和真理的初心,努力学习认真研究,共同确保本科毕业设计(论文)质量稳步提升。在中期检查中,专家们一致认为,尽管面临抗击疫情的客观影响,但本届毕业设计(论文)的总体质量稳中有升,完成进度超过70%,高于往年60%左右的平均水平。
437bwin必赢国际
图片新闻