【2017招聘218】宁波市轨道交通集团有限公司运营分公司 2017年第一批校园招聘

来源:437bwin必赢国际 发布日期:2017-03-24 浏览次数:

宁波市轨道交通集团有限公司运营分公司

2017年第一批校园招聘

根据1号线、2号线一期人员到位及招聘情况,考虑人员流失、第二轮建设规划人才储备等因素,结合2016年校园招聘结果,拟定此方案。

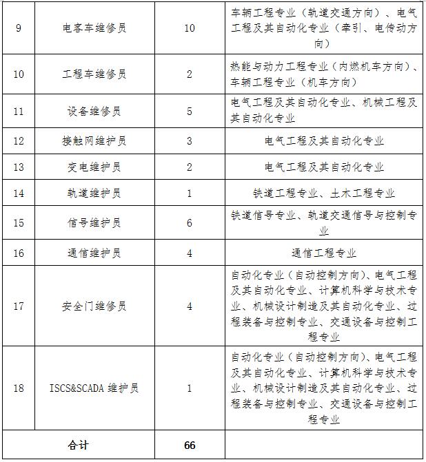
一、校园招聘岗位

需补充招聘66人,具体岗位如下:

二、招聘渠道

(一)本次招聘通过宁波市国资委网站、宁波轨道交通官网发布公告,按照简历投递—简历筛选—面试—拟录用通知—就业协议签订—体检等程序依次进行。原则上,面试地点为宁波轨道交通天童庄车辆段(宁波市鄞州区东环南路519号,联系电话:杨老师、谭老师0574-89160150)。

(二)本次招聘将在浙师大、西南交大、上海工技大、兰州交大、华东交大等高校作重点推荐。届时,将在各高校发布招聘公告,如报名人数较多,组织人事部将安排前往公司组织专场招聘会。

三、招聘要求

(一)2017届统招全日制二本及以上学历员工(研究生学历的,本科与研究生专业均需为本次招聘要求的专业)。

(二)辨色能力正常,身体、心理健康,符合岗位工作需要。

(三)具有扎实专业基础知识,能吃苦耐劳,服从工作分配,能适应综合计算工时制工作需要。

(四)组织纪律性强,认同宁波轨道交通的企业文化,具有良好的职业道德操守、高度的安全责任感和较强的应变能力。

(五)毕业时能取得公司颁发的毕业证、学位证。

(六)专业学习成绩优秀,综合排名在院系名列前茅。曾担任过校、院、系员工干部的优先考虑;有相关社会实践、志愿服务、公益活动经历的员工优先考虑。

四、招聘流程

(一)简历投递(3月30日前)

应聘者需通过宁波轨道交通官网-招贤纳才-招聘系统入口(按Ctrl键点击前往)的招聘系统注册,按要求填写、投递简历,其余途径投递均视作无效简历。每人限报一个岗位,多岗位投递、逾期投递均视作无效投递。

(二)简历筛选(4月10日前)

由组织人事部和相关用人部门对收到的简历进行筛选,择优确定简历筛选通过人员并通知面试。简历筛选未通过者,不另行通知。

(三)面试(4月20日前)

面试工作小组对简历筛选通过人员进行通用素质、专业素质等方面的综合考评。

接到面试通知的应聘者应携带简历(含1寸照片为宜)、就业生推荐表、在校成绩单复印件(公司教务处盖章)等材料,按通知的时间、地点参加面试,否则视作放弃应聘。

(四)拟录用通知(4月30日前)

组织人事部将在4月30日前以短信形式向面试通过的应聘者发放拟录用通知。面试未通过者,不另行通知。

(五)就业协议签订(5月10日前)

由组织人事部与拟录用人员签订就业协议。

(六)体检及录用(8月10日前)

拟录用人员获得毕业证书后(未取得毕业证书者取消拟录用资格),参加分公司统一安排的入职体检,体检参照《运营分公司入职体检管理办法》,体检合格者按规定办理入职手续。